Замена редуктора заднего моста ВАЗ 2106, 2107
Основная болезнь РЗМ – повышенный шум (гул), и загудеть редуктор может по разным причинам:
- в мосту недостаточно залито масло, или оно полностью отсутствует;
- не отрегулирован зазор между шестернями главной пары;
- шестерни изношены, на них имеются сколы и другие повреждения;
- главная пара имеет заводской брак, шестеренки не притерты с завода;
- открутилась или ослабла гайка хвостовика;
- износились подшипники.
Основная неисправность межосевого дифференциала – износ шестерен полуосей и сателлитов, когда поверхности деталей сильно изношены, между шестеренками дифференциала образуется люфт, но задний мост обычно из-за износа дифференциальных шестерен не шумит.
Редукторы ЗМ на ВАЗ-классике поддаются ремонту, но только в том случае, когда нет износа на шестернях. Если механизм уже ремонту не подлежит, он нуждается в замене. Замена редуктора заднего моста ВАЗ 2106 на «семерке» производим следующим образом:
- устанавливаем автомобиль на яму или автоподъемник, менять редуктор на земле крайне неудобно;
- если автомашина установлена на яме, необходимо домкратить обе стороны, в любом случае нужно снять задние колеса. Если работа производится не на подъемнике, следует под каждую сторону авто (в задней части) установить упоры;
- отворачиваем сливную пробку в РЗМ, сливаем трансмиссионное масло, предварительно подготовив под него емкость;
- снимаем задние тормозные барабаны (два болта-направляющих с каждой стороны), предварительно сняв машину с ручника. Барабаны могут плохо сниматься, их демонтируют, постукивая сзади молотком через деревянный брусок. Металлическим молотком по барабану стучать нельзя, барабан может расколоться;
- снимаем тормозные колодки;
- отворачиваем с каждой стороны крепления полуосей заднего моста, каждая полуось крепится на четырех гайках;
- выпрессовываем полуоси, для этого понадобится специальный съемник, также можно изготовить самодельное приспособление;
- снимаем карданный вал, раскручивая четыре болта и гайки. Если будет устанавливаться тот же самый РЗМ, кардан с хвостовиком обязательно нужно пометить, это делается для того, чтобы поставить вал назад в этом же положении. Если установить кардан не по меткам, может начаться вибрация вала;
- отворачиваем восемь болтов крепления заднего редуктора (ключ на 13), снимаем узел.
На этом снятие редуктора ЗМ можно считать законченным, теперь остается либо отремонтировать механизм, либо установить вместо него новый.
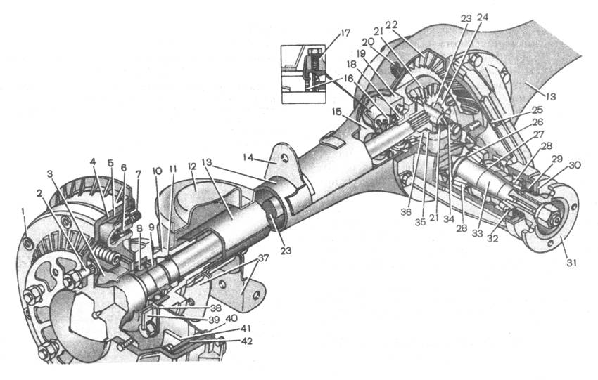
Устройство
Для того чтобы автомобиль поехал, необходимо передать вращение двигателя колесам. Но у мотора слишком высокие обороты, и чтобы правильно распределить крутящий момент, необходим механизм, изменяющий передаточное число. За счет коробки переключения передач и разного числа оборотов ДВС меняется скорость движения, а главная пара заднего моста принимает на себя вращение и через шестерни передает его на колеса.
- фланца, он фиксируется на ведущей шестерне (хвостовике) РЗМ, является промежуточным звеном между карданным валом и этой шестерней;
- хвостовик главной пары, на одном конце которого есть шлицы для запрессовки фланца, на другом конце – коническая шестеренка с малым количеством зубьев;
- ведомой шестерни (планетарки), она находится в зацеплении с ведущей шестеренкой, именно с ней в паре образует главную передачу;
- межосевого дифференциала, позволяющего задним колесам крутиться с разной угловой скоростью.
Устройство дифференциала очень простое – механизм состоит из двух шестеренок полуоси, двух сателлитов и пальца сателлитов. От редуктора ЗМ движение передается на полуоси, на которых закрепляются колеса.
Причины шума
Появление посторонних звуков при езде на машине может свидетельствовать как о незначительном износе некоторых механических узлов, так и о достаточно серьёзной проблеме. Чтобы своевременно и правильно отреагировать на подобный симптом, необходимо разобраться в причинах происходящего.
Чаще всего шум в редукторе связан со следующими факторами:
- недостаточное количество масла в картере;
- существенное загрязнение трансмиссионного масла;
- неполадки в работе редуктора главной передачи;
- выход из строя подшипников на полуосях;
- износ шлицевых соединений на шестернях;
- биения в механизме передачи;
- серьёзное ослабление крепёжных болтов картера редуктора, а также других узлов.

Серьёзные неудобства может доставлять шум от редуктора заднего моста. Неполадки в узле главной передачи чаще всего вызваны следующими причинами:
- крупный зазор между деталями подшипников шестерней;
- неверная регулировка механизма;
- естественный износ шестерёнок в процессе эксплуатации;
- появление царапин, задиров и тому подобных дефектов на рабочих поверхностях;
- заедания шестерёнок в коробках дифференциалов.

Выявление точной причины позволит достаточно быстро подобрать оптимальное решение и устранить посторонние шумы. И крайне эффективными в этом деле оказываются присадки.
ПРОВЕРКА КОНТАКТА РАБОЧЕЙ ПОВЕРХНОСТИ ЗУБЬЕВ ШЕСТЕРЕН ГЛАВНОЙ ПЕРЕДАЧИ
Для окончательно роверки на стенде качетсва зацепления шестерен главной передачи: — установите отрегулированный редуктор на стенд и смажьте рабочие поверхности зубьев ведомой шестерни тонким слоем свинцовой окиси; — запустите стенд; рычагами стенда притормозите вращение установленных полуосей, чтобы под нагрузкой на поверхностях зубьев ведомой шестерни остались следы контакта с зубьями ведущей шестерни; — измените направление вращения стенда и, притормаживая, получите следы контакта на другой стороне зубьев ведомой шестерни, что соответствует движению автомобиля назад. Зацепление считается нормальным, если на обеих сторонах зубьев ведомой шестерни пятно контакта будет равномерно расположено ближе к узкому торцу зуба, занимая две трети его длины и не выходя на вершину и основание зуба, как показано на рис. 3-83 «е». Случаи неправильного расположения пятна контакта на рабочей поверхности зуба указаны на рис. 3-83 («а», «в», «с», «d»).
Рис. 3-83.
Расположение пятна контакта в зацеплении шестерен главной передачи: I — сторона переднего хода; II — сторона заднего хода: а и b — неправильный контакт в зацеплении шестерен: отодвинуть ведущую шестерню от ведомой, уменьшив толщину регулировочного кольца; с и d- неправильный контакт; придвинуть ведущую шестерню к ведомой, увеличив толщину регулировочного кольца; е — правильный контакт в зацеплении шестерен
Для регулировки правильного положения ведущей шестерни с заменой кольца необходима разборка узла. При сборке повторите все операции по предварительному натягу роликовых подшипников ведущей шестерни, по проверке момента сопротивления проворачиванию, по предварительному натягу роликовых подшипников коробки дифференциала и по регулировке бокового зазора зацепления шестерен главной передачи.
Инструкция по применению
Процесс использования присадки для редуктора несколько отличается от аналогичного процесса для коробки передач или других узлов машины. В редуктор смесь должна заливаться один раз или в два этапа. При этом пользователи отмечают, что полноценный эффект от шумоподавляющей добавки проявится только через 1000 км пробега.
Ревитализант в редуктор вполне можно добавить без полной замены масла. Но только в том случае, если смазочная жидкость была обновлена относительно недавно. Добавляться присадка должна исключительно в чистую смазку, не загрязненную металлической стружкой или тому подобными элементами. Специалисты рекомендуют объединять процессы замены масла с заменой присадки, проводя данную процедуру каждый 40 000 км пробега.

Нередко у пользователей возникает вопрос: как определить эффективность и работоспособность присадки? Как показала практика, первые 100 км практически никаких изменений в гуле редуктора не будет. Спустя несколько сотен километров монотонный шум станет прерывистым, а затем начнет затихать. Только к 1000 км пробега можно ожидать полного исчезновения гула. Более точные параметры напрямую зависят от характеристик и показателей износа используемого в автомобиле редуктора.
Посторонние звуки от трансмиссии
Если речь заходит о гудящей трансмиссии, все сразу вспоминают, как “красиво поет” раздатка на “Нивах”. В действительности гудение, вой и тому подобные звуки свойственны на скорости практически любому механизму с вращающимися элементами. Однако у меня все-таки не “Нива”, да и раздатки нет, машина с передним приводом на “автомате”. Если возникает заметный на скорости шум от АКПП, то скорее всего стоит готовиться к недешевому ремонту. Эту мысль я откинул, поскольку проверить неисправность можно лишь в условиях специализированного сервиса, при этом, скорее всего, только с разборкой узла.
Иногда замена масла может все исправить в лучшую сторону, да и о регулярном обслуживании все-таки не стоит забывать.
Итак, в чем же кроется причина. Еще раз о симптомах – возникновение гула при наборе скорости, особенно заметно при резком разгоне. К этому добавляется еще и легкая вибрация, которая пропадает, когда разгон прекращается. Тут то все и сложилось воедино.
4. Неправильная регулировка редуктора
Гул не отрегулированного редуктора однозначно описать не возможно (различается в зависимости от степени разрегулированности). Но чаще всего это гул отсутствующий при движении накатом (на нейтрали) и появляющийся на одинаковых скоростях в обоих режимах (как в натяг так и при торможении двигателем).
Эту неисправность чаще всего подозревают владельцы автомобилей с гудящим мостом и так же часто- работники автосервисов. Ежедневно и не однократно приходится разубеждать клиентов, что причина гула не в регулировке.
Редуктор регулируется (по базовым регулировкам- влияющим на шумность работы) один раз и на всегда (на весь срок его службы). Ему не требуется плановая регулировка, за исключением регулировки на уменьшение люфта.
Поскольку главная пара при её установке в редуктор устанавливается в одно единственное — верное для данной конкретной детали положение, ни ниже ни выше, ни левее ни правее. Вся тонкость регулировки как раз и состоит в профессионализме мастера найти это единственное положение для данной детали — это гарантирует долгий срок службы и бесшумность работы одновременно. Не профессиональный мастер установит пару так как получилось (и так сойдёт… ) и редуктор будет работать шумно и не долго.
Это почти как сход/развал на автомобиле. Нужно поставить колёса в строго определённое положение (с нужными углами) — это гарантирует долгий срок службы резины и бесшумность её работы (в поворотах).
Но если со сходом/развалом зачастую случается что он сам по себе «уходит» — в силу износа тех же резиновых сайлентблоков или деформации кузова, то с регулировкой редуктора такого не происходит. Первоначально отрегулированный исправный редуктор может отработать сотни тысяч километров и ему даже на таком пробеге не потребуется регулировка.
Так вот… если изначально редуктор на Вашем автомобиле НЕ гудел (по умолчанию считаем что не гудел, ведь Ваш автомобиль был когда то новым и в 99% случаев редуктора на таких машинах с завода не гудят — за исключением отечественного автопрома), и в какой то момент загудел, то ни какая регулировка появившийся гул не устранит.
А что если всё же изначально не правильно был отрегулирован Ваш редуктор???
Уже поздно.
Если Вам неправильно выставят сход/развал и Вы наездите 20.000 км, то что произойдёт с резиной??? — она износится (при том гораздо раньше). Сход развал конечно сделать придётся, но уже с новой резиной.
Так и с редуктором (не смотря на то, что шестерни главной пары не резиновые, а металлические- но и нагрузки они испытывают гораздо бОльшие). Регулировка конечно потребуется — но уже для новой главной пары. Что то можно ещё исправить при пробеге до 1.000 — 2.000 км, при пробеге свыше — пара уже имеет выработку, которую регулировкой уже не исправить.
Поэтому — если Ваш редуктор изначально не гудел — то появившися гул — к ремонту, а не к регулировке.
Если Вы самостоятельно починили редуктор и он сразу же загудел — то Вам нужно сделать его регулировку, и желательно срочно, пока не вышла из строя главная пара, конечно при условии, если она вообще была исправная при её установке.
Зачастую* самостоятельно приобретённая главная пара уже не пригодна для эксплуатации — по причине брака или того, что она «восстановлена». Такую пару не возможно отрегулировать
* Верно для автомобилей отечественного производства.
Причины гула заднего моста
Также причиной возникновения гула часто становятся погнутые оси автомобиля или непригодные подшипники полуосей. В таком случае понадобится полная замена осей. И не рискуйте продолжать её эксплуатацию.
С такой гнутой осью можно в любой момент остаться на трассе с раскрошившимся подшипником. Приведём полезный совет. Проверьте нагрев гайки колесного диска (можно рукой). Если она нагревается, то это верный признак того, что подшипник греется и скоро выйдет из строя.
В таком случае придётся не только менять подшипник, но и обязательно полуось, так как новый подшипник постигнет та же участь. И ещё совет. Не ставьте китайские подшипники – хватает их на 7-8 тыс. км. После замены полуоси проведите балансировку колес и особо её не перегружайте.
Часто бывает, что мост постоянно не гудит, а лишь издает пульсирующий звук. Причина тому, вероятнее всего, ослабшее крепление ведомой шестерни или перекос.
Если двигаясь накатом, вы все равно слышите глухой звук, то возможно неисправен дифференциал
Обратите внимание на вращение сателлитов на оси – оно не должно быть чрезмерно тугое
Если мост старый, то вы также можете обнаружить задиры на поверхности сателлитов. Когда полуоси кривые, они бьются в коробке дифференциала — шестерни полуосей начинают заедать и крошиться, что сильно изменит зазор между зубьями дифференциала. В этом случае ещё можно заменить подшипники и отрегулировать их.
«Гул редуктора классического типа
Гул, вой редуктора – самая распростарённая его неисправность.
Существуют четыре основных причины возникновения гула редуктора, здесь они – изложены в порядке убывания по распространённости:
1. Износ главной пары
2. Износ подшипников
3. Открученная гайка хвостовика
4. Неправильная регулировка
Для каждой из перечисленных причин возникновения гула характерен свой характер гула и режим движения в котором он возникает.
Но прежде всего – если редуктор начал гудеть, то ни о каком шансе его спасти нетрадиционными способами (обработать присадкой, залить более густое масло, насыпать в масло молибден или опилки и т.п.) речи быть не может. Причиной гула служит износ либо главной пары, либо подшипников. Изношенные детали восстановить снадобьем мошенников не возможно, как и не возможно присадкой отрегулировать редуктор (если причина гула в регулировке) или подтянуть гайку хвостовика (если причина в этом). И так… разбираем по очерёдности 1. Гул главной пары
Для главной пары характерен мелодичный, воющий, поющий гул.
Гул изношенной главной пары проявляется при нажатии на педаль газа (при движении в нагрузку).
Жмём (разгоняем автомобиль) на педаль газа – гул слышен Отпускаем педаль газа (режим торможения двигателем) – гул исчезает.
При том зачастую в момент смены нагрузки (в момент лёгкого нажатия на педаль газа, либо её приотпускании) звук может значительно усиливаться, а на начальной стадии неисправности гул может проявляться как раз только в данном режиме (на смене нагрузки), а при полной нагрузке отсутствовать или быть еле заметным.
Неправильная регулировка редуктора
Гул не отрегулированного редуктора однозначно описать не возможно (различается в зависимости от степени разрегулированности). Но чаще всего это гул отсутствующий при движении накатом (на нейтрали) и появляющийся на одинаковых скоростях в обоих режимах (как в натяг, так и при торможении двигателем).
Эту неисправность чаще всего подозревают владельцы автомобилей с гудящим мостом и так же часто работники автосервисов. Ежедневно и не однократно приходится разубеждать клиентов, что причина гула не в регулировке.
Редуктор регулируется (по базовым регулировкам влияющим на шумность работы) один раз и навсегда (на весь срок его службы). Ему не требуется плановая регулировка, за исключением регулировки на уменьшение люфта.
Поскольку главная пара при её установке в редуктор устанавливается в одно единственное — верное для данной конкретной детали положение. Вся тонкость регулировки как раз и состоит в профессионализме мастера найти это единственное положение для данной детали — это гарантирует долгий срок службы и бесшумность работы одновременно. Не профессиональный мастер установит пару так как получилось (например просто прикрутит другую пару без последующей регулировки) и редуктор будет работать шумно и не долго.
Первоначально отрегулированный исправный редуктор может отработать сотни тысяч километров и ему даже на таком пробеге не потребуется регулировка.
Так вот… если изначально редуктор на Вашем автомобиле НЕ гудел (по умолчанию считаем что не гудел, ведь Ваш автомобиль был когда то новым и в 99% случаев редуктора на таких машинах с завода не гудят — за исключением отечественного автопрома), и в какой-то момент загудел, то ни какая регулировка появившийся гул не устранит.
А что если всё же изначально не правильно был отрегулирован Ваш редуктор??? Не смотря на то, что шестерни главной пары изготовлены из высокопрочной стали с последующей закалкой, то пара с неправильной регулировкой при пробеге свыше 1000 км уже будет иметь выработку, которую регулировкой не исправить.
Поэтому — если Ваш редуктор изначально не гудел — то появившися гул — к ремонту, а не к регулировке.
Если Вы самостоятельно починили редуктор и он сразу же загудел — то Вам нужно сделать его регулировку, и желательно срочно, пока не вышла из строя главная пара, конечно при условии, если она вообще была исправная при её установке.
Ремонт заднего моста и замена редуктора
В зависимости от причины поломки, для восстановления работоспособности трансмиссии, могут понадобиться следующие ремонтные работы:
- замена сальника редуктора ВАЗ 2106;
- замена и регулировка главной пары;
- дефектовка подшипников дифференциала и хвостовика и их замена в случае необходимости;
- замена редуктора ВАЗ 2106.
Ремонт с заменой подшипников и (или) элементов главной пары редуктора – очень сложный в техническом плане. Он требует наличие специальных знаний и инструмента в процессе регулировки редуктора ВАЗ 2106. Как правило, этот узел регулируется либо на заводе, либо в специализированных мастерских. Посмотрев видео про ремонт редуктора ВАЗ 2106, вы можете сами в этом убедиться. Между тем, чтобы не допустить поломку этого элемента трансмиссии, необходимо следить, затянута ли гайка хвостовика, и нет ли течи масла из уплотнителей.
Замена сальника редуктора ВАЗ 2106 необходима в случае течи из-под него трансмиссионного масла. Простой подтяжкой гайки тут не обойтись. Поэтому прежде чем узнать, как отрегулировать редуктор ВАЗ 2106, научимся заменять потекший сальник. Для проведения ремонтных работ понадобятся:
- набор рожковых гаечных ключей и торцевых головок;
- съемник для снятия сальника;
- смазка Литол-24;
- оправка для установки нового сальника;
- шестигранный ключ для откручивания сливной пробки;
- молоток;
- емкость для слива масла;
- трансмиссионное масло.
Различия в редукторах заднего моста ВАЗ
РЗМ различаются по передаточному числу главной пары, всего на ВАЗ-классике существуют четыре вида редукторов:
Самое «тихоходным» является РЗМ 2102, его ведущая шестерня имеет 9 зубьев, на ведомой шестеренке их 40. Чтобы сосчитать передаточное число редуктора, необходимо число зубьев планетарки разделить на число зубьев ведущего вала, для ВАЗ 2102 ПЧ получается равным 4,44.
«Копеечный» редуктор (2101) соответственно имеет количество зубьев на шестернях 10/43, поэтому ПЧ у него равняется 4,3. Следующим, более скоростным, является РЗМ 2103 – у него соотношение 1041, а значит, передаточное число равно 4,1. И наконец, самым «быстрым» будет редуктор 2106, с количеством зубьев 11/43 и ПЧ 3,9 соответственно.
Очень многие владельцы ВАЗ 2101-07 стремятся установить самый скоростной редуктор, но не всегда в этом есть необходимость. Если в автомобиле часто перевозится груз, то есть, машина является «рабочей лошадкой», высокая скорость ни к чему, а вот тяговитость очень будет кстати. Следует отметить, что РЗМ 2102 в запчастях не поставлялся, он устанавливался только на универсалах «двойках».
гул трансмисии шеви нива-нужно убрать
Замените поврежденные или изношенные детали 2. Задиры на рабочей поверхности оси сателлитов 2. Небольшую шероховатость зачистите тонкой наждачной шкуркой, при невозможности устранить дефект замените ось сателлитов 3. Заедание шестерен полуосей в коробке дифференциала 3. При незначительных повреждениях шестерен и сопряженных поверхностей в коробке дифференциала зачистите их наждачной шкуркой, шевроле нива шум в заднем мосту детали замените новыми 4.
Неправильный зазор между зубьями шестерен дифференциала 4. Пожалуйста, помогите советом. Совет один- делать диагностику. Поскольку может гудеть как редуктор, так и коробка возможно она досталась Вам гудящей.

Так же есть вероятность, что балка моста гнутая, если так, то любой исправный редуктор на автомобиле будет гудеть. Александр 44 Дата: Здраствуйте, у меня ВАЗ г.
Подскажите что это можеть.
Нива — Клуб / Niva — Club
Но я шевроле нива шум в заднем мосту уверен что это вой редуктора, я его нисчем не перепутаю. Мы немного недопонимаем друг друга: Вы же читали шевроле нива шум в заднем мосту страницу посвящённую диагностике гула, на ней подробно на сколько это возможно описаны варианты гула и режимы движения при которых слышен тот или иной вариант гула.
Нет описания демонстрации гула или в Вашем случае подробного описания — раз мы на большом расстоянии с Вами — значит нет гула. Мы не обсуждаем то, что не увидели, не услышали в подробностях. За сколько, в упаковке или. Сейчас купить новый по настоящему новый и заводской при этом редуктор почти невозможно.

Может быть Вы купили махровую подделку, а мы будем обсуждать может ли быть такое с новым редуктором?.

По тому что редуктор перестанет выть если это он воет после обкатки- то сказки. Иначе бы у нас все новые автомобили ездили бы с воющими редукторами. Александр 46 Дата: Здравствуйте, у меня ваз вой стоит хоть уши затыкай,воит шевроле нива шум в заднем мосту как раньше газ 51 когда газ прибовляешь вой усиливается на нейтрале пропадает на сцеплении тоже стоит только коснутся педали газа или включить сцепление сразу воет ответ: Если это вопрос — о причине гула, то редуктор гудит из за износа главной пары.

Менять либо пару, либо редуктор в сборе. Александр 47 Дата: Здравствуйте,подскажите пожалуйста у меня Suzuki grand vitara xl-7 г. У нас описаны наиболее часто встречающиеся проявления гула. Есть конечно случаи, которые не подпадают ни под одно описание, либо потому, что необычно проявляется неисправность в редукторе, либо потому, что эта неисправность вообще не в редукторе.
Сказать на расстоянии что у Вас я не могу, надо смотреть машину, либо ждать когда этот гул усилится проявится. Были шевроле нива шум в заднем мосту, когда он был причиной гула. Александр 49 Дата: Подскажите пожалуйста у меня Suzuki Grand Vitara г на АКПП, как только на спидометре преодолеваю отметку 40 км начинает в машине появляется гул как у троллейбуса или электрокара, гул постоянный при нажатии на педаль акселератора, стоит только убрать ногу с газа, тишина. Шевроле нива шум в заднем мосту только надавишь снова появляется.


Заезжал в сервис, машину вывешивали полностью, разгонялись до гул появлялся в районе раздатки. Приговорили сразу все подшипники раздатки сказали что нет смысла менять по 1-му а сразу.
Почитав ваши ответы и симптомы сделал вывод, что раздатка не может гудеть, её ещё нужно умудриться вывести из строя, чтобы было всё под замену. Полный привод включается без всяких хрустов и щелчков едет нормально без скрежета и треска. Если бы была неисправна раздатка то она бы на шевроле нива шум в заднем мосту приводе тоже бы дала о себе знать.


Скажите, меня волнует такой вопрос, можно ли ездить с данной неисправностью, продолжительное время? Следует различать: Шум от движения по дороге Шум при езде по дороге с мощеным или бетонным покрытием можно легко спутать с шумом от заднего моста. Этот вид шума похож на возникающие в режимах 1 и 2.

Исключается путем сопоставления с шумом при езде по дороге с другим покрытием. ЗДТ Вектор Торнадо через год эксплуатации. PavelCH был 1 день шевроле нива шум в заднем мосту Когда ездил с бьющими передними дисками, кроме вибрации при торможении был еще шоркающий звук с частотой вращения колеса. Думал это колодки за кривой диск цепляют. После проточки передних дисков вибрации при торможении пропали, но шоркающий звук остался.

Снял заднее правое колесо, а там попа, которую визуально небыло. Внешняя колодка в посадочном месте еле шевелилась, а внутренняя вообще не двигалась.
Причины возникновения неисправности
Редуктор заднего моста ВАЗ 2107 — сложный и точный механизм с высокой степенью надежности. Тем не менее у одного автолюбителя он служит весь срок «жизни» машины без малейших проблем, а другой меняет редукторы один за другим, а результат все тот же.
Исходя из практических наблюдений стоит выделить несколько причин разлада агрегата:
- эксплуатация ВАЗ 2101-07 в экстремальном режиме с перегрузом;
- частые пробуксовки при движении с места;
- сильные рывки при буксировании другого автомобиля;
- потеря масла и езда «на сухую»;
- вмешательство некомпетентных «мастеров».
Под ездой с большой нагрузкой надо понимать движение с перегруженным прицепом и автомобилем. У таких автолюбителей редукторы выходят из строя очень часто. То же можно сказать об экстремалах, любящих тронуться с места под визжание покрышек. После подобных нагрузок агрегат может завыть в любой момент.
Гул редуктора заднего моста может возникнуть после буксировки другой машины, когда ее необходимо выдернуть из какой-нибудь ямы или грязи. По этой причине часто страдает механизм на Ниве у любителей экстремальной езды по бездорожью.

Потеря масла из картера заднего моста может случиться по таким причинам:
механическое повреждение картера либо «чулка»;
выход из строя сальника на хвостовике или полуоси плюс невнимание хозяина к этой проблеме;
неумелая разборка любой из задних ступиц, когда масло вытекает из перекошенной балки.
Отдельно стоит сказать о действиях некоторых «специалистов», вмешивающихся в работу агрегата. Простой пример: при замене крестовины автослесарь обнаруживает, что ослаблена гайка на хвостовике, и затягивает ее ключом, да посильнее. В результате подшипник зажимается до предела, распорная втулка деформируется и на зубьях рабочей пары появляется выработка, отчего гудит задний мост.
К появлению гудящего звука, доносящегося из редуктора, может привести добавление различных присадок в смазку агрегата. Прогнозировать возникновение гула также можно при использовании масел, не соответствующих рекомендациям завода-изготовителя.
Как правило, в 99 случаях из 100 «звучащий» агрегат подлежит ремонту с заменой основной рабочей пары шестерен, «малой кровью» обойтись не удастся.

Редуктор заднего моста на ВАЗ 2107: устройство, ремонт, замена
- Двигаясь по ровной дороге, следует обеспечить плавный разгон ВАЗ 2107 от 20 км/час до 90 км/час. При этом необходимо отмечать для себя появление и исчезание посторонних шумов в задней части, скорости езды, при достижении которой они возникают и исчезают. Далее следует отпустить педаль газа, применив торможение двигателем. При этом снова необходимо следить за появлением и пропаданием шума.
- Разогнав автомобиль до скорости примерно 100 км/час, необходимо выключить передачу, заглушить двигатель и пустить автомобиль катиться по инерции. Опять же, замечаем при этом изменение шумов в ходовой части. Если ходовая гудит так, как было отмечено при выполнении п.1. — это говорит об отсутствии проблем в главной передаче и дифференциале заднего моста. Если же шумы, обнаруженные в п.1, отсутствуют при выполнении п.2., значит с задним мостом вашего авто не все так хорошо.
- Поставив ВАЗ 2107 на ручник и зафиксировав противооткатными башмаками, заведите двигатель и обеспечьте постепенное увеличение оборотов. Если гудит так же, как и в п.1., значит, редуктор полностью работоспособен и следует искать проблему в другом месте.
- Если же шум, который вы слышали при первом тесте, повторить другим способом не удалось, значит, придется вплотную заняться редуктором. Убедиться в правильности сделанных выводов можно заведя двигатель, включив КПП на четвертую передачу и отпустив сцепление, тем самым приведя в действие всю ходовую часть. Это позволит услышать, как гудит редуктор.
Неисправности заднего моста ВАЗ 2101 и их признаки
Сложность конструкции заднего моста никак не влияет ни на его работоспособность, ни на срок службы. Если все детали подобраны точно, узел систематически проходит соответственное техническое обслуживание, а автомобиль не попадал в дорожно-транспортные происшествия, он может не заявлять о себе вовсе. Но бывает и всё наоборот. Если не уделять мосту должного внимания и игнорировать возможные признаки его неисправности, проблемы появятся обязательно.
Признаки выхода из строя заднего моста «копейки»
Наиболее вероятными симптомами того, что мост автомобиля неисправен, являются:
- течь масла из редуктора или полуосей;
- отсутствие передачи вращающего момента с «кардана» к колёсам;
- увеличенный уровень шума в задней нижней части авто;
- ощутимая вибрация в движении;
- нехарактерный шум (гул, треск) во время ускорения машины, а также при торможении двигателем;
- стук, треск со стороны моста при вхождении в поворот;
- хруст в начале движения.
Течь масла
Начнём с самого простого — утечки смазки. Это, наверное, самая распространённая проблема, с которой сталкиваются владельцы «копеек». Своевременно выявленная течь никакой угрозы для узла не представляет, однако, если уровень масла достигнет критического минимума, быстрый износ шестерён главной передачи, полуосей и стеллитов неизбежен.

Смазка из заднего моста «копейки» может подтекать из-под:
- сапуна, служащего своего рода клапаном давления;
- пробки отверстия для заливания масла;
- сливной пробки;
- сальника хвостовика;
- прокладки фланца редуктора;
- сальников полуосей.
Отсутствие передачи момента вращения с карданного вала к колёсам
К сожалению, подобная неисправность также не является редкостью. Чаще всего она возникает по причине низкого качества деталей или их заводского брака. Поломка характеризуется отсутствием реакции одного или обоих задних колёс при нормально крутящем «кардане». Если вам придётся столкнуться с такой ситуацией, можете смело готовиться к замене полуоси. Скорее всего, она попросту лопнула.
Повышенный уровень шума в районе моста
Сильный шум от моста во время движения может говорить о таких неисправностях, как:
- ослабление крепления колёсных дисков к полуосям;
- износ шлицев полуосей;
- выход из строя полуосевых подшипников.
Вибрация
Вибрация в задней части автомобиля во время его движения может быть вызвана деформацией вала одной или обеих полуосей. Аналогичные симптомы также возникают вследствие деформации балки.
Шум при ускорении или торможении
Гул или треск, возникающие при ускорении машины, а также во время торможения двигателем, обычно являются признаками:
- недостаточного количества смазки в редукторе;
- изнашивания подшипников механизма или неправильной их затяжки;
- выхода из строя полуосевых подшипников;
- выработки или неверной регулировки расстояния между шестернями главной передачи.
Стук или треск при поворачивании
Посторонние звуки в районе заднего моста во время вхождения в поворот могут возникать вследствие:
- возникновения на поверхности оси сателлитов сколов и задиров;
- износа или повреждения сателлитов;
- увеличения расстояния между шестернями по причине их износа.
Хруст в начале движения
Хруст при трогании машины может указывать на:
- износ посадочных гнёзд оси сателлитов;
- люфт хвостовика;
- изменение зазора в соединении ведущей шестерни и фланца.




































